
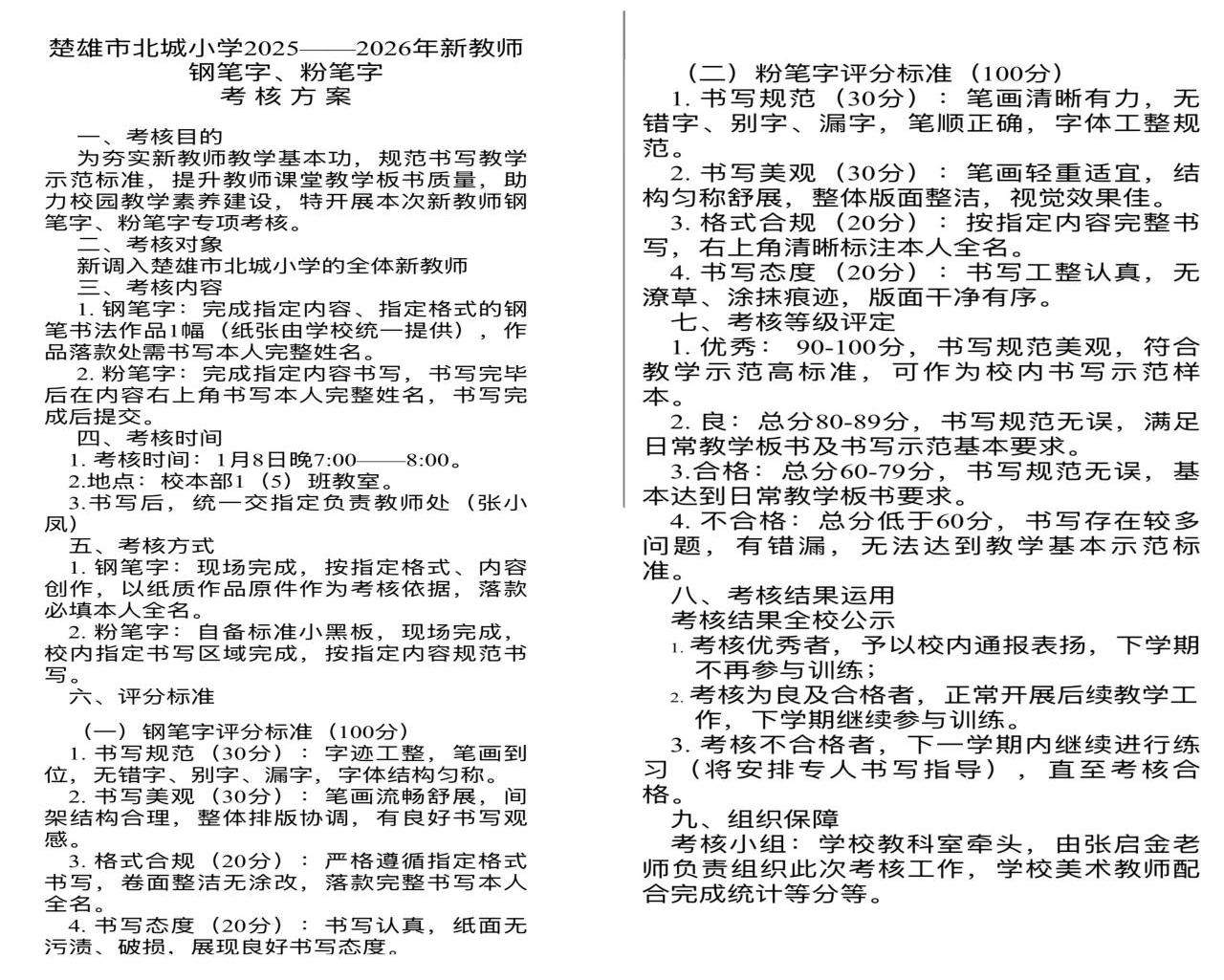
意在笔先,触类旁通,一手好字,贵在坚持。为夯实新教师教学基本功,规范书写教学示范标准,提升教师课堂教学板书质量,助力校园教学素养建设,我校于2026年1月8日7时30分,开展了新教师钢笔字、粉笔字专项考核活动。

练习求提升。教师的字就是学生的字帖,一笔一画都起着示范引领的作用。为提高新教师的书写基本功,更好地起到为人师表和提高课堂教学效果的作用,我校每周组织新教师们练习硬笔字和粉笔字,在坚持不懈的练习中,大家的书写水平都有了不同程度的提升。
纸上生花,笔下乾坤。在书法的考核现场,老师们个个全神贯注、一丝不苟,将全部身心凝聚于笔尖,在小小的方格间,点、横、竖、撇、捺,一笔一划皆用心用情。


横平竖直映初心,撇捺飞扬展英姿。教师们以全神贯注的精神展现自己的最佳水平,黑板上呈现出各具风格的字体,有的端庄秀丽,有的大气浑厚,有的潇洒自如,深厚的功底书写出学校教育教学的初心与使命。

考核结束后,书法组老师按文件要求对教师的书法作品进行了认真专业地甄选,从字体结构、章法布局、完整、美观、艺术性等几方面进行评定。


星光不问赶路人,岁月不负有心人。本次新教师基本功考核,进一步加强了新教师业务基本技能的锻炼,促进了新教师磨磨炼学内功,提高了新教师业务水平,同时也营造了一个相互学习、相互交流、相互促进的良好氛围。基本功训练永远是一场不会落幕的戏,在这样的舞台上,新教师们正逐梦远方,绽放着最美的芳华!
•
✦
✦
•

图文:莫凤梅
编辑:马涛
初审:周丕先
终审:何应明 李兴华


